$30+

Damage Inc V 1.2

17 ratings
I want this!

Damage Inc V 1.2

17 ratings

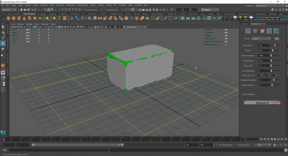
Damage Inc is a Maya script that creates procedural edge and surface damage to objects.

Features:

Create edge damage

Create surface damage

Retopo final mesh

Apply new material to damaged areas

Control strength, detail, scale and axis of the noise that creates the damage

Choose the resolution of the damage

Control how smooth is the damaged area

Extra Description

The way the script works is procedural. That means it may work on some surfaces but it might not work in others. It's primarilly designed to work with meshes on the lower-poly spectrum but still may work on high poly meshes. Although it can handle complex meshes, I found that very thin objects or very thinly bevelled objects may cause some trouble. 

Important

Tested and working with Maya 2018, 2019, 2020, 2022, 2023, 2024, 2025, 2026. It will not work with earlier versions than 2018. 

This product is 100% digitally distributed and so it is NOT eligible for refunds.

Lisence Type:

After purchase, all lisence types are fit for commercial use. However, this product cannot be resold or redistributed.

- Standard is for a single person to use.

- Indie is for an indie team of 10 people or less to use.

- Studio is for a team of 11 or more people to use.

Contact

If you have any issues, inquiries or requests, please don't hesitate to drop an email at farmakis.stavros@gmail.com

$
I want this!
Size
810 KB

Ratings

4.5
(17 ratings)
5 stars
70%
4 stars
12%
3 stars
18%
2 stars
0%
1 star
0%
Powered by